一、采购人名称:澳门十大靠谱的网站
二、采购项目名称:2023年学院高质量发展宣传服务
三、项目编号:HYCG-2023-105
四、采购项目内容:学院高质量发展成果新闻宣传推广
五、采购项目的预算金额:50000元
六、采用单一来源采购方式的原因及相关说明
七、拟定的唯一供应商信息
名 称:中新社(北京)国际传播集团有限公司湖南分公司
地 址:长沙市天心区芙蓉南路一段758号和庄公寓A区1号栋1908
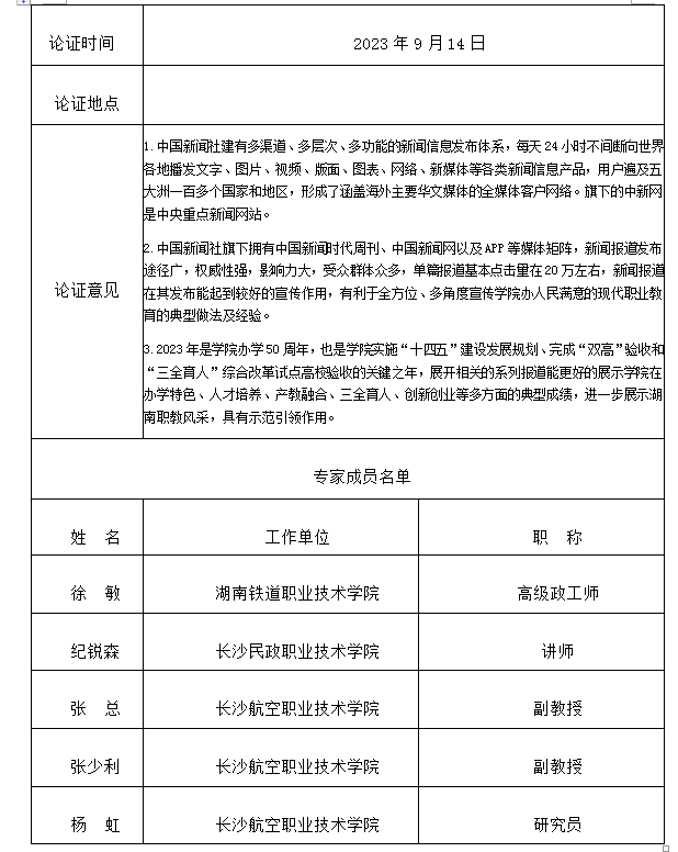
八、专家对供应商专利、专有技术等唯一性论证的意见

九、本项目公示期为2023年9月18日至2023年9月25日。有关单位和个人如对公示内容有异议,请在2023年9月25日17:00(北京时间)之前以实名书面(包括联系人地址、联系电话)形式向采购人、采购代理机构反馈。
采购人名称:澳门十大靠谱的网站
采购人地址:长沙市雨花区跳马镇田心桥
采购人联系人:赵老师
采购人联系方式:0731-85473633