根据澳门十大靠谱的网站《2022年公开招聘实施方案》安排,经资格初审、笔试,现将试教工作安排有关事项通知如下:
一、试教安排
考生凭身份证、准考证入场,试教工作安排如下:
1.试教时间:2022年11月19日9:00开始,8:20停止入场。
2.试教地点:澳门十大靠谱的网站跳马校区自修楼(试教),实际操作场所现场安排。
(1)试教组1:思政课理论教师和民航运输服务教研室理实教师岗位
候考室(自修楼201),备考室(自修楼205),试教室(自修楼301),候分室(自修楼202)
(2)试教组2:外场维护教研室理实教师、无人机应用技术教研室理实教师、飞行器数字化制造技术教研室理实教师、机电一体化技术教研室理实教师和金工教研室实训教师岗位
候考室(自修楼201),备考室(自修楼206),试教室(自修楼303),候分室(自修楼202)
(3)试教组3:电子技术教研室理实教师、电气自动化教研室理实教师、智能焊接技术教研室理实教师和工业机器人技术教研室理实教师岗位
候考室(自修楼201),备考室(自修楼207),试教室(自修楼305),候分室(自修楼202)
3.试教内容
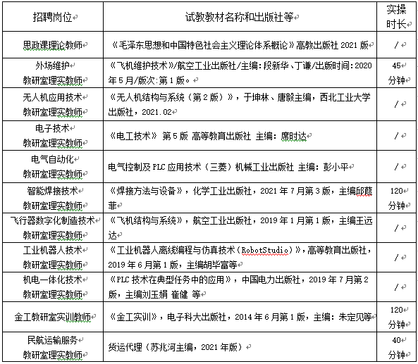
试教包含授课(含专业提问)和实际操作(部分岗位)2个环节。授课(含专业提问)和实际操作环节总分均为100分,其中有实际操作环节的授课(含专业提问)占比40%,实际操作占比60%。试教教材和实操时长见下表。

4.试教注意事项
(1)请考生2022年11月16日9:00-11月18日17:00登录人事招聘服务平台网www.jobgov.com,进入系统打印本人《试教准考证》并持本人《试教准考证》和身份证方能参加试教。
(2)所有参加试教人员须于2022年11月19日上午8:20前到达澳门十大靠谱的网站跳马校区候考室(自修楼201),现场分岗位抽签排定试教顺序。未按通知时间到场的,按自动放弃考试资格处理。
来校路线:①自驾车或打车如使用导航,导航地址为“澳门十大靠谱的网站(跳马校区)”。自驾车等不入校园,请自行停靠。②乘坐公共交通线路:长沙汽车南站乘坐27路公交车到学校(跳马校区)新东门(澳门十大靠谱的网站站)下车。
入校提示:请考生按照疫情防控要求从跳马校区新东门入校。
(3)应聘人员按应聘岗位到对应的候考室候考,不得随意走动,出入候考室须经工作人员同意,全程服从工作人员安排。
(4)公布试教考题。公布各岗位试教题目,同一岗位试教题目相同。
(5)考生备课。考生备课时间为1小时。1号考生在备考室备课1小时后由工作人员引导进入考场参加授课,2号考生在1号考生备课10分钟后开始备课,备课1小时后参加试教,其他考生以此类推。
(6)考生授课。考生进入考场只允许报本人抽签顺序号和应聘岗位,不得以任何方式向评委和工作人员透露姓名等个人信息。
①授课的时长不超过10分钟,要求有手写板书,主要考察考生的语言表达、沟通能力、教学内容处理、教学方法、专业知识等内容。②专业提问的审题、答题时间不超过5分钟,主要考察应聘者的知识结构和专业知识掌握情况。
(7)所有考生须严格遵守从候考室进入试教室,从出口离开(完成授课后,到候分室确认成绩后再从出口离开)的规定,违反规定路线折返离场者取消试教成绩。
(8)考生如需考前到学院熟悉实际操作场所和设备等,请提前一天电话联系陈老师:15973185219。
二、疫情防控要求
1.考生须持笔试考前48小时内新冠肺炎病毒核酸检测阴性报告,及时申领本人防疫健康码(通过微信公众号“湖南省居民健康卡”申领健康码)和通信大数据行程卡(通过“国务院客户端”微信小程序“防疫行程卡”申领,确保行程卡能显示近7天旅居地市信息);健康码为绿码、通信大数据行程卡显示来自非高、低风险区、按时限要求提供的新冠肺炎病毒核酸检测结果为阴性、经现场测量体温正常(体温<37.3℃)、无咳嗽和嗅觉减退等相关症状的考生方可进入考点。如健康码为红码或者黄码的考生,不得进入考点考试。考生在往返考点途中和考试期间须全程佩戴口罩,做好自我保护,注意个人卫生,与他人保持安全距离,使用过的口罩必须投入指定的废弃口罩垃圾桶。其中外省请于11月16日前入长,入长后实行3天2检(第一天和第三天检测),完成3天2检后持核酸检测阴性证明参加试教。其他高、低风险区按照长沙市最新疫情防控要求入长。
2.因疫情防控需要,同时保证检查工作高效,考试当天请所有考生提前1小时到达考点,经工作人员核验后进入考点候考。
3.进入考点体温检测过程中体温异常的考生,经工作人员确认,出现发热、咳嗽等症状或经医务人员研判认定症状对公众构成健康风险的,不得进入考点参加本次考试。
2022年11月14日