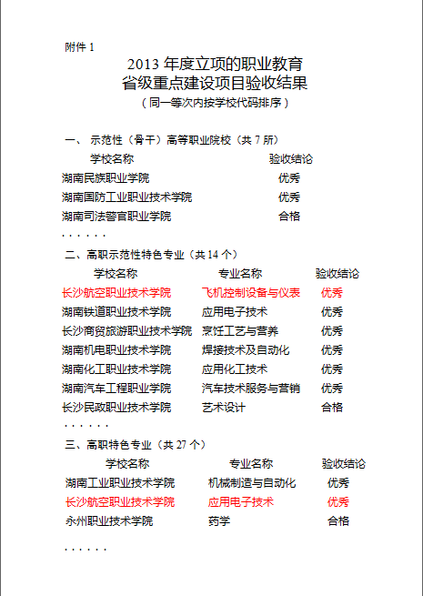
4月1日,湖南省教育厅《关于2013年度职业教育省级重点建设项目验收结果的通报》(〔2017〕109号)公布我院省级示范性特色专业飞机电子设备维修(原名飞机控制设备与仪表)和省级特色专业应用电子技术两个专业均以优秀等级通过验收。去年年底,省教育厅组织专家对2013年度立项的职业教育省级重点建设项目进行验收。经过网上评审、部分项目现场考察、教育厅审核、结果公示等环节,最终确定14个省级示范性特色专业和27个省级特色专业通过验收,其中获得优秀等级的分别为6个和2个。
我院飞机电子设备维修专业和电子专业自立项以来,始终按照“三高”要求,开展项目建设。高起点谋划,学院多次组织校企专家研讨,结合产业行业发展趋势、学院发展规划与专业实际情况,科学定位专业发展方向,完善建设方案和任务书;高标准推进,强化过程监控,严格对照项目实施方案和任务书,扎实推进专业建设,积极做好诊、断、改、进;高质量落实,卓越建设办公室配合电子学院及相关部门做好项目建设、验收等相关工作,制定建设与验收工作方案,成立专项小组,搜集整理建设过程材料,对项目建设情况进行认真总结梳理,在学院领导的关心指导下,电子学院及其他部门共同努力,两个专业均以优秀等级通过验收,得到了省教育厅和兄弟院校的充分肯定。
两个专业优秀等级的取得是我院按照“持续改进、创新发展、追求卓越”的建设方针,以专业建设为牵引,扎实推进卓越校建设的必然结果。我院将再接再厉,迈着追求卓越的步伐,朝着“优质校”“双一流”的方向昂首前行。(发展规划处 侯雪梅 供稿)
